Program data other than parameters

The syntax diagram for program data is as follows:


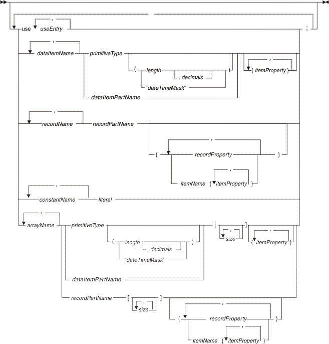
Syntax diagram for program data other than parameters

useDeclaration

Provides easier access to a data table or library, and is needed to access to forms in a form group. For details, see Use declaration.

dataItemName

Name of a data item. For the rules of naming, see Naming conventions.

primitiveType

The primitive type of a data item or (in relation to an array) the primitive type of an array element.

length

The parameter's length or (in relation to an array), the length of an array element. The length is an integer that represents the number of characters or digits in the memory area referenced either by dataItemName or (in the case of an array), dynamicArrayName.

decimals

For some numeric types, you may specify decimals, you may specify decimals, which is an integer that represents the number of places after the decimal point. The maximum number of decimal positions is the smaller of two numbers: 18 or the number of digits declared as length. The decimal point is not stored with the data.

"dateTimeMask"

For an item of type INTERVAL or TIMESTAMP, you may specify "dateTimeMask", which assigns a meaning (such as "year digit") to a given position in the item value. The mask is not stored with the data.

dataItemPartName

The name of a dataItem part that is visible to the program. For details on visibility, see References to parts.

The part acts as a model of format, as described in Typedef.

recordName

Name of a record. For the rules of naming, see Naming conventions.

recordPartName

Name of a record part that is visible to the program. For details on visibility, see References to parts.

The part acts as a model of format, as described in Typedef.

constantName literal

Name and value of a constant. The value is either a quoted string or a number. For the rules of naming, see Naming conventions.

itemProperty

An item-specific property-and-value pair, as described in Overview of EGL properties and overrides.

recordProperty

A record-specific property-and-value pair. For details on the available properties, see the reference topic for the record type of interest.

A basic record has no properties.

itemName

Name of a record item whose properties you wish to override. See Overview of EGL properties and overrides.

arrayName

Name of a dynamic or static array of records or data items. If you use this option, the other symbols to the right (dataItemPartName, primitiveType, and so on) refer to each element of the array.

size

Number of elements in the array. If you specify the number of elements, the array is static; otherwise, the array is dynamic.

Related concepts
EGL projects, packages, and files
Overview of EGL properties and overrides
Parts
Program part
References to variables and constants
Segmentation in text applications
Syntax diagram
Typedef

Related reference
Arrays
Data initialization
DataItem part in EGL source format
DataTable part in EGL source format
EGL source format
EGL statements
forward
Function part in EGL source format
Indexed record part in EGL source format
Input form
Input record
INTERVAL
I/O error values
MQ record part in EGL source format
Naming conventions
Primitive types
Relative record part in EGL source format
Serial record part in EGL source format
SQL record part in EGL source format
TIMESTAMP

Use declaration